近日,我院口腔种植科周延民教授团队,首次发现了人上颌窦黏膜中存在两种不同类型的间充质干细胞。相关成果以题目“Isolation, identification and osteogenic capability analysis of mesenchymal stem cells derived from different layers of human maxillary sinus membrane”发表于口腔医学领域顶刊《Journal of Clinical Periodontology》上。
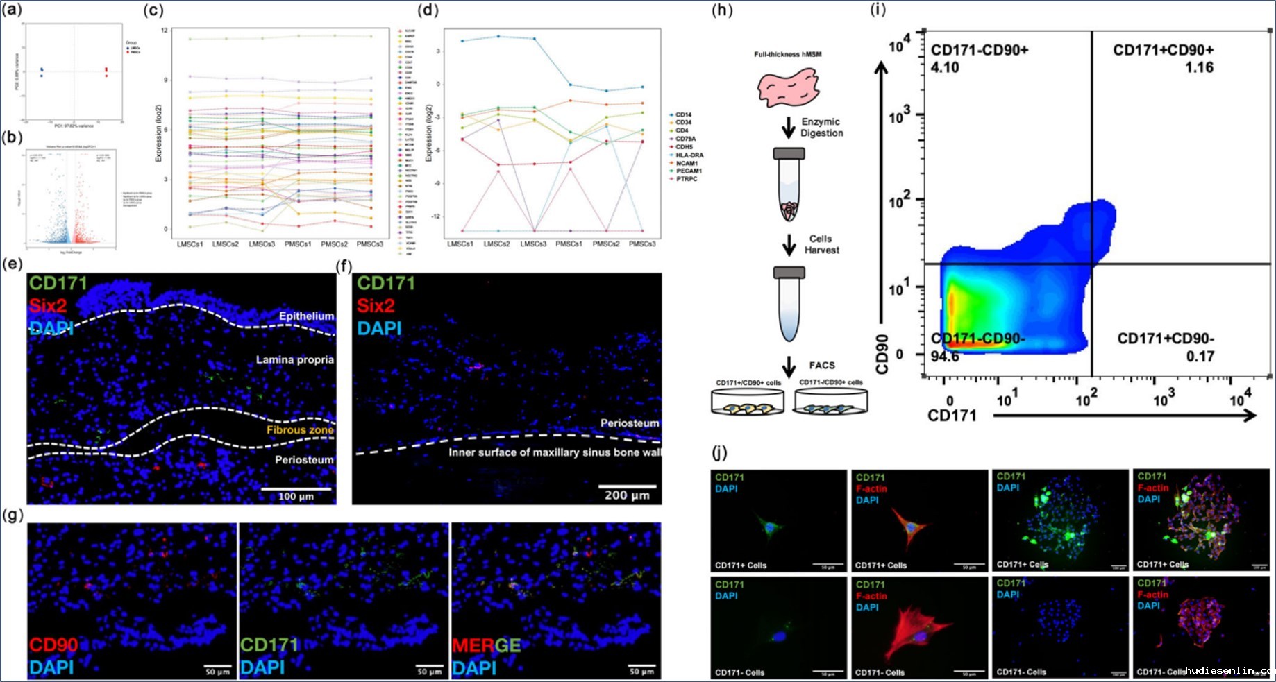
本研究采用物理分离和酶解相结合的方法,首次将人来源的上颌窦黏膜 (hMSM) 逐一分离成单层结构。通过免疫组织染色等技术对hMSM中间充质干细胞 (MSCs) 进行定位。采用外植体细胞培养法扩增hMSM中固有层来源的间充质干细胞 (LMSCs) 和骨膜层来源的间充质干细胞 (PMSCs),并通过多谱系分化实验、集落形成实验、流式细胞术等进行MSCs鉴定。采用RNA测序等方法比较了LMSCs和PMSCs的生物学特性。研究结果显示,LMSCs和PMSCs分别被鉴定为CD171+/CD90+表型和CD171-/CD90+表型。LMSCs和PMSCs的优势分别体现在增殖能力和成骨分化能力上。此外,PMSCs具有招募并促进LMSCs成骨分化的能力。此项研究结果有助于开发基于原位MSCs的上颌窦区骨再生新疗法。LMSCs和PMSCs将在未来成为有价值的临床前研究细胞工具。
周延民教授团队此次研究的发表,充分展现了我院自主研发的能力。在该项研究中,伟德官网下载苹果手机是唯一的通讯单位,主要依托自身科研平台吉林省牙发育及颌骨重塑与再生省级重点实验室开展研究,同时也利用了吉林大学校级优质平台与资源。该研究从临床实际问题切入,在研究思路和研究方法上均有突破传统模式的创新性,体现了团队深厚的科研功底。该研究的发表,进一步反应了我院近年来在科学研究、研究生培养等方面持续投入优质资源,加强内涵式发展建设的显著成果。

